[保健法制] 3·15发布| 广州市2020年受理投诉...  日期:2021-04-16 13:09:26
     3月11日上午,广州市消委会对外召开2021年“3·15”信息通报会。市消委会负...
2020年,全市消委会系统坚持疫情防控与消费维权“两手抓”,在强化涉疫消费纠纷处...
	     [保健法制] 3·15发布| 广州市消委会公布2020...  日期:2021-04-16 13:08:33
     通过梳理2020年度消费者投诉内容和问题来看,我们发现有以下五个方面的特点: (...
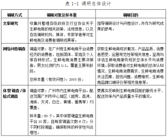
	     [保健法制] 3·15发布| 重磅!市消委会发布《广州...  日期:2021-04-16 13:08:12
     第一部分 广州生鲜电商消费现状调查概况 一、广州生鲜电商消费现状调查背景 生鲜电...
	     [保健法制] 3·15发布| 广州市消委会联合苏宁开展...  日期:2021-04-16 13:07:42
     3月12日上午,广州市消费者委员会联合广东苏宁易购在苏宁易购达镖国际店户外广场举...
	     [保健法制] 3·15发布| 广州市消委会与美团签订合...  日期:2021-04-16 13:07:32
     ——消协与企业携手,共同提升消费维权工作水平 3月10日,广州市消费者委员会(以...
	     [保健法制] 广州市消委会举办首届“放心消费与质量信用...  日期:2021-04-16 13:06:36
     党的十九届五中全会提出,消费安全涉及人民群众最关心、最直接、最现实的利益,关系到...
各位企业、消费者以及社会公众: 为配合广东省消费者委员会开展“放心消费创建”活动...
为充分发挥《消费者权益保护法》赋予消费者组织的社会监督公益性职责,鼓励广大消费者...
关于在广州市开展广东省放心消费承诺 及线下无理由退货承诺活动的公告 为配合广东省...
中国消费者报哈尔滨讯(记者刘传江)受到新冠病毒疫情的影响,智能手机、平板电脑等电...
各位读者,你们给网上服务打过差评吗? 你有没有试过回复一个差评, 就换来成千上万...
中国消费者报济南讯(记者尹训银)为更好地引导消费者理性消费,不贪图便宜和折扣优惠...
中国消费者报长春讯(记者李洪涛)近日,吉林省长春市消费者协会发布了有关早教班、兴...
中国消费者报长沙讯(徐知丽记者余知都)“六一”儿童节即将来临,服装、玩具、食品、...
中国消费者报济南讯(记者尹训银)5月27日,山东省消费者协会发布消费警示,提醒广...
中国消费者报长沙讯(记者余知都)近期,湖南长沙海伦多兰英语培训等教育培训机构出现...
	     [保健法制] 电动平衡车产品属性不明 不当使用风险大  日期:2021-04-16 11:50:19
     近年来,一种被称为“电动平衡车”的新产品十分流行,小区里、公园中甚至道路旁都不时...
中国消费者报太原讯(记者冯铁飞)随着天气越来越热,家用空调消费旺季随之而来,每年...
山西日报新媒体综合报道:近日,山西省市场监管局发布消费警示,受疫情影响,市场监管...
北京11月3日电(记者王宾)全国人大...
日前,西安市市场监管局组织召开《医疗...
近日,铜川市市场监管局联合市卫健委、...
10月14日,西北片区跨区域药品现代...
9月23日,商洛市食品药品安全委员会...
近日,铜川市市场监管局组织召开202...